Intelli.ZOOM

About Intelli.ZOOM

Intelli.ZOOM

Intelli.ZOOM is an SAP-qualified partner-packaged solution built by Intellect on SAP’s Intelligent Suite of Solutions. With Intelli.ZOOM, you can become an Intelligent enterprise by listening, understanding, and acting in a continuous and connected cycle of improvement. You can collect insights about customer, employees & product at various touchpoints and use powerful technologies to sense opportunities, risks, and trends and turn this intelligence into meaningful action across every part of your business.

Rise with SAP S/4HANA Cloud, private edition

Rise with SAP S/4HANA Cloud, private edition is the Core application of the Intelligence Enterprise framework with

Use of advanced technologies

Faster processing & real time analytics

Any device access

Consumer App like UI

Scalable – Multiple industry features in same solution

Reduced development spend

SAP BTP

SAP BTP is a Platform as a service to build, extend and integrate solutions and build differentiating apps using emerging technologies like AI, IoT, Blockchain

SAP SuccessFactors

SAP SuccessFactors is a comprehensive global HR system that provides a single, holistic platform for employee engagement

Duration


Transforming you into an
Intelligent Enterprise in



20 - 24
Weeks

The package helps you with

Better sourcing

Spend visibility

Demand forecasting through connected customers

Simplified order fulfilment process

Exception reporting for bottlenecks

Improved inventory tracking

Reduced wastage

Better product cost visibility

Statutory GST Reporting

Employee Central data, Onboarding, Learning and Collaboration using JAM

Connecting Dealer/Distributors

It helps Consumer Goods companies with

Batch traceability

FEFO inventory & delivery

Marketing Spend visibility

Simplified mass pricing

Product Cost Planning

Engineering Change

Product Serialization

Post Sales Customer Service

Connected Equipment (Option)

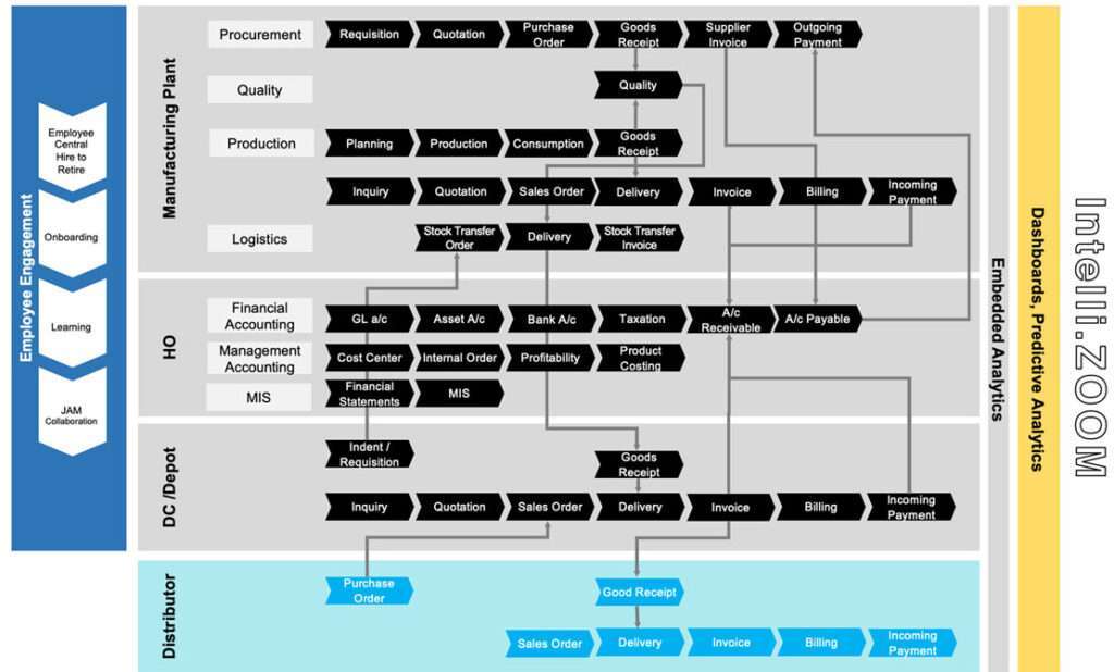
Process Scope

You can become an intelligent enterprise on three distinct tracks as you evolve your strategic priorities to match your company vision. And Intelli.ZOOM can help you build the foundation for optimizing, extending and transforming your business in phases.

OPTIMIZE

what you already do by implementing a stable and scalable digital core to make processes more transparent and integrated

EXTEND

Your current processes by connecting you to the real world using IoT technologies

TRANSFORM

your business using a constant stream of data enabling new service-driven business models

Scroll to Top